Texas Instruments UCCx8C5x/UCCx8C5x-Q1 Current-Mode PWM Controllers
Texas Instruments UCCx8C5x/UCCx8C5x-Q1 Current-Mode PWM Controllers offer a high-performance solution that can drive both Si and SiC MOSFETs in various applications. The UCCx8C5x/UCCx8C5x-Q1 is a more efficient and robust version of the UCCx8C4x/UCCx8C4x-Q1. The devices provide unique UVLO thresholds that enable a reliable SiC MOSFET operation (UCC28C56-59) and existing UVLO thresholds for continued Si MOSFET support (UCCx8C50-55).The TI UCCx8C5x/UCCx8C5x-Q1 current-mode PWM controllers are available in 8-pin VSSOP (DGK) and 8-pin SOIC (D) packages.
Features
- Undervoltage lockout options to support both Si and SiC MOSFET applications
- 1MHz maximum fixed frequency operation
- 50μA startup current, 75μA maximum
- Low operating current of 1.3mA (at fOSC = 52kHz)
- Fast 35ns, cycle-by-cycle overcurrent limiting
- ±1A peak driving current
- Rail-to-rail output
- 25ns rise time
- 20ns fall time
- 30V VDD absolute maximum voltage
- ±1% accurate 2.5V error amplifier reference
- Pin-to-pin compatible and drop-in replacement for UCCx8C4x
- Functional safety-capable
- Documentation available to aid functional safety system design
- AEC-Q100 qualified with the following results (-Q1)
- -40°C to +125°C Device temperature grade 1
- ±2kV Device HBM classification level 2
- 750V Device CDM classification level C4B
Applications
- General purpose single-ended DC-DC or off-line isolated power converters
- Auxiliary power supply for solar power inverters, motor drives, and energy storage systems
- Isolated power supply for EV charging stations
Datasheets
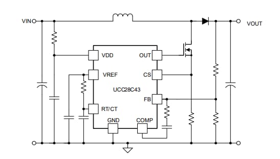
Simplified Application
Typical Automotive Application
Publicerad: 2022-12-23
| Uppdaterad: 2023-04-25
