Texas Instruments TPS63025x Single Inductor Buck-Boost Converters
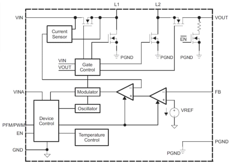
Texas Instruments TPS63025x Single Inductor Buck-Boost Converters are high efficiency, low quiescent current converters suitable for applications where the input voltage is higher or lower than the output. Output currents can go as high as 2A in boost mode and as high as 4A in buck mode. The maximum average current in the switches is limited to a typical value of 4A. The TPS63025x regulates the output voltage over the complete input voltage range by automatically switching between buck or boost mode. The buck-boost converter is based on a fixed frequency, pulse-width-modulation (PWM) controller using synchronous rectification to obtain highest efficiency. At low load currents, the converter enters Power Save Mode to maintain high efficiency.Features
- Real Buck or Boost operation with an automatic and seamless transition between Buck and Boost operation
- 2.3V to 5.5V input voltage range
- 2A continuous output current: VIN≥ 2.5V, VOUT=3.3V
- Adjustable and fixed output voltage
- Efficiency up to 95% in Buck or Boost mode and up to 97% when VIN=VOUT
- 2.5MHz typical switching frequency
- 35µA operating Quiescent current
- Integrated soft start
- Power save mode
- True shutdown function
- Output capacitor discharge function
- Over-Temperature Protection (OTP) and Over-Current Protection (OCP)
- Wide capacitance selection
Applications
- Cellular phones
- Smartphones
- Tablets PC
- PC and smartphone accessories
- Point of Load (PoL) regulation
- Battery powered applications
Publicerad: 2015-03-06
| Uppdaterad: 2022-03-11
