Texas Instruments TPS6281x-Q1 Step-Down Converters
Texas Instruments TPS6281x-Q1 Step-Down Converters are pin-to-pin 1A, 2A, 3A, and 4A synchronous automotive step-down DC/DC converters. These converters are high-efficiency and are based on a peak current mode control topology. The TPS6281x-Q1 devices automatically enter power save mode at light loads to maintain high efficiency across the whole load range in PWM/PFM mode. These automotive devices provide 1% output voltage accuracy in PWM mode, which helps design a power supply with high output voltage accuracy. The TPS6281x-Q1 step-down converters are available in a 3mm x 2mm VQFN package with wettable flanks. These TPS6281x-Q1 devices are AEC-Q100 qualified for automotive applications. The TPS6281x-Q1 step-down converters are ideal for infotainment head units, hybrid and reconfigurable clusters, telematics control units, surround view ECUs, ADAS sensor fusion, and external amplifiers.Features
- AEC-Q100 qualified for automotive applications:
- -40°C to 125°C TA device temperature grade 1
- Functional safety-capable documentation is available to aid in functional safety system design
- 2.75V to 6V input voltage range
- Family of 1A, 2A, 3A, and 4A
- Quiescent current 15µA typical
- 0.6V to 5.5V output voltage range
- ±1% output voltage accuracy (PWM operation)
- Adjustable soft start
- Forced PWM or PWM and PFM operation
- 1.8MHz to 4MHz adjustable switching frequency range
- Precise ENABLE input allows:
- User-defined undervoltage lockout
- Exact sequencing
- 100% duty cycle mode
- Active output discharge
- Spread spectrum clocking - optional
- Power-good output with window comparator
- Package with wettable flanks
Applications
- Infotainment head unit
- Hybrid and reconfigurable cluster
- Telematics control unit
- Surround view ECU and ADAS sensor fusion
- External amplifier
Block Diagram
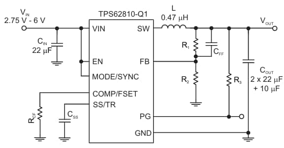
Schematic
Performace Graph
Publicerad: 2025-09-25
| Uppdaterad: 2025-10-29
