Texas Instruments TPS61023 3A Boost Converters
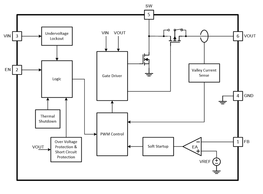
Texas Instruments TPS61023 3A Boost Converters provide a power supply solution for portable equipment and smart devices powered by various batteries and supercapacitors. The TPS61023 has a typical 3.7A valley switch current limit over a full temperature range and a 0.5V ultra-low input voltage. The TPS61023 supports supercapacitor backup power applications with a wide input voltage range of 0.5V to 5.5V, which may deeply discharge the supercapacitor.The Texas Instruments TPS61023 3A Boost Converters operate at a 1MHz switching frequency when the input voltage is above 1.5V. The switching frequency decreases gradually to 0.5MHz when the input voltage is below 1.5V down to 1V. The TPS61023 enters power-save mode at light load conditions to maintain high efficiency over the entire load current range. The device consumes a 20µA quiescent current from VOUT in a light load condition.
During a shutdown, the TPS61023 is completely disconnected from the input power and only consumes a 0.1µA current, achieving a long battery life. The TPS61023 has 5.7V output overvoltage protection, output short circuit protection, and thermal shutdown protection.
Features
- 0.5V to 5.5V input voltage range
- 1.8V minimum input voltage for start-up
- Output voltage setting range: 2.2V to 5.5V
- Two 47mΩ (LS) / 68mΩ (HS) MOSFETs
- 3.7A valley switching current limit
- 94% efficiency at VIN = 3.6V, VOUT = 5V and IOUT = 1.5A
- 1MHz switching frequency when VIN > 1.5V and 0.5MHz switching frequency when VIN < 1V
- Typical 0.1µA shutdown current from VIN and SW
- ±2.5% reference voltage accuracy over -40°C to +125°C
- Auto PFM operation mode at light load
- Pass-through mode when VIN > VOUT
- True disconnection between input and output during shutdown
- Output overvoltage and thermal shutdown protection
- Output short-circuit protection
- 1.2mm × 1.6mm SOT563 (DRL) 6-pin package
Applications
- Electronic shelf label
- Video doorbell
- Remote controller
Block Diagram
Publicerad: 2020-01-24
| Uppdaterad: 2024-05-13
