Texas Instruments TPS548B28 20A Synchronous Buck Converter
Texas Instruments TPS548B28 20A Synchronous Buck Converter comes with an adaptive on-time D-CAP3 control mode. Since external compensation is not required, the device is easy to use and requires few external components. The device is well-suited for space-constrained datacenter applications. TPS548B28 has differential remote sense, high-performance integrated MOSFETs, and an accurate ±1%, 0.6V reference over the full operating junction temperature range. The device features fast load-transient response, accurate load regulation and line regulation, Skip-mode or FCCM operation, and programmable soft-start. The Texas Instruments TPS548B28 is a lead-free device. It is fully RoHS compliant without exemption.Features
- 4V to 16V input range up to 20A without external bias
- 2.7V to 16V input range up to 20A with external bias ranging from 3.13V to 3.6V
- 0.6V to 5.5V output voltage range
- Integrated 7.7mΩ and 2.4mΩ MOSFETs support 20A continuous output current
- D-CAP3™ with ultra-fast load-step response
- Supports all-ceramic output capacitors
- Differential remote sense with 0.6V ±1% VREF for –40°C to +125°C junction temperature
- Selectable FCCM or auto-skipping Eco-mode™ for high light-load efficiency
- Programmable current limit with RTRIP
- The pin-selectable switching frequency (600kHz, 800kHz, and 1MHz)
- Differential remote sense for high output accuracy
- Programmable soft-start time
- External reference input for tracking
- Pre-biased start-up capability
- Open-drain power-good output
- Hiccup for OC and UV faults, latch-off for OV Fault
- 4mm × 3mm, 21-pin QFN package
- Pin compatible with 15A TPS548A28
- Fully RoHS-compliant without exemption
Applications
- Rack server and blade server
- Hardware accelerator and add-in cards
- Datacenter switches
- Industrial PC
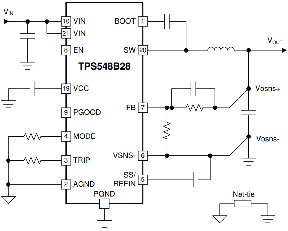
Simplified Schematic
Publicerad: 2021-01-27
| Uppdaterad: 2022-03-11
