Texas Instruments INA818 Precision Instrumentation Amplifiers
Texas Instruments INA818 Precision Instrumentation Amplifiers offer low power consumption and operate over a very wide single-supply or dual-supply range. The device features a single external resistor that sets any gain from 1 to 10000. The device offers high precision due to super-beta input transistors providing exceptionally low input offset voltage, offset voltage drift, input bias current, input voltage, and current noise. Additional circuitry protects the inputs against overvoltage up to ±60V.The INA818 amplifiers are optimized to provide a high common-mode rejection ratio. At G=1, the common-mode rejection ratio exceeds 90dB across the full input common-mode range. The device is ideal for low-voltage operation from a 4.5V single supply and dual supplies up to ±18V.
The Texas Instruments INA818 is specified over the -40 °C to +125°C temperature range in an 8-pin SOIC package.
Features
- Low offset voltage of 10µV (typ), 35µV (max)
- Gain drift of 5ppm/°C (G=1), 35ppm/°C (G>1) (max)
- 8nV/√Hz noise
- Bandwidth of 2MHz (G=1), 270kHz (G=100)
- Stable with 1nF capacitive loads
- Inputs protected up to ±60V
- 110dB, G=10 (min) common-mode rejection
- 100dB, G=1 (min) power-supply rejection
- Supply current: 385µA (max)
- Supply voltage range
- Single supply: 4.5V to 36V
- Dual supply: ±2.25V to ±18V
- Specified temperature: –40°C to +125°C
- 8-pin SOIC package
Applications
- Industrial monitors
- Flow transmitters
- Battery test equipment
- Multiparameter patient monitors
- Analog input modules
- Semiconductor test equipment
- Portable instrumentation
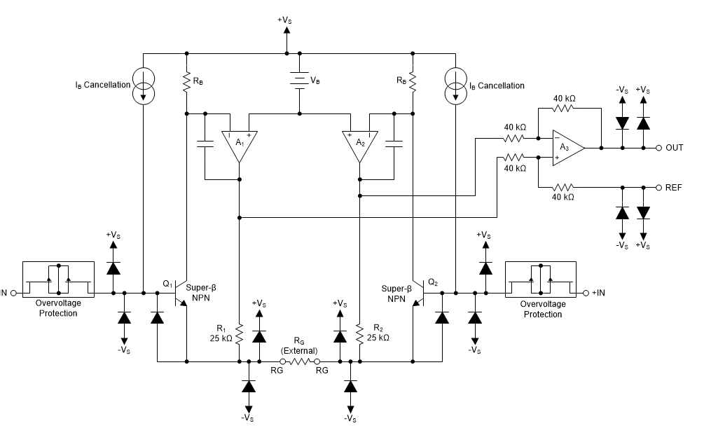
Block Diagram
Publicerad: 2019-10-08
| Uppdaterad: 2023-12-07
