Texas Instruments bq25123 Battery Charge Management Solution

Texas Instruments bq25123 Battery Charge Management Solution is a highly integrated battery charge management IC that integrates the most common functions for wearable devices. These functions include a linear charger, regulated output, load switch, manual reset with timer, and battery voltage monitor. The integrated buck converter is a high efficiency, low IQ switcher using DCS-Control™ that extends light load efficiency down to 10µA load currents. The low quiescent current during operation and shutdown enables maximum battery life. The device supports charge currents from 5mA to 300mA. The input current limit, charge current, buck converter output voltage, LDO output voltage, and other parameters are programmable through the I2C interface.

The battery is charged using a standard Li-Ion charge profile with three phases (precharge, constant current, and constant voltage). A voltage-based JEITA compatible battery pack thermistor monitoring input (TS) is included that monitors battery temperature and automatically changes charge parameters to prevent the battery from charging outside of its safe temperature range. The charger is optimized for 5V USB input, with 20V tolerance to withstand line transients. The buck converter is run from the input or battery. When in battery-only mode, the device can run from a battery up to 4.65V.

A configurable load switch in the Texas Instruments bq25123 allows system optimization by disconnecting infrequently used devices. The manual reset with timer allows multiple different configuration options for a wake or reset optimization. A simple voltage-based monitor provides battery level information to the host in 2% increments from 60% to 100% of the programmed V(BATREG).

Features

  • Increases system operation time between charges
    • Configurable 300mA buck regulator
    • 700nA (typical) Iq with buck converter enabled (no load)
    • Configurable load switch or 100mA LDO output
    • Up to 300mA charge current for fast charging
    • 0.5% accurate battery voltage regulation (configurable from 3.6V to 4.65V in 10mV steps)
    • Configurable termination current down to 500µA
    • Simple voltage-based battery monitor
  • Highly integrated solution with a small footprint
    • 2.5mm x 2.5mm WCSP Package and six external components for a minimal solution
    • Push-button wake-up and reset with adjustable timers
    • Power path management for powering the system and charging the battery
    • Power path management enables < 50nA Ship Mode battery quiescent current for longest shelf life
    • The battery charger operates from 3.4V to 5.5VIN (5.5V OVP / 20V tolerant)
    • Dedicated pins for input current limit, charge current, termination current, and status output
  • I2C communication control
    • Charge voltage and current
    • Termination threshold
    • Input current limit
    • VINDPM threshold
    • Timer options
    • Load switch control
    • Controls for interrupts for faults and status
    • System output voltage adjustment
    • LDO output voltage adjustment

Applications

  • Smartwatches and other wearable devices
  • Fitness accessories
  • Health monitoring medical accessories
  • Rechargeable toys

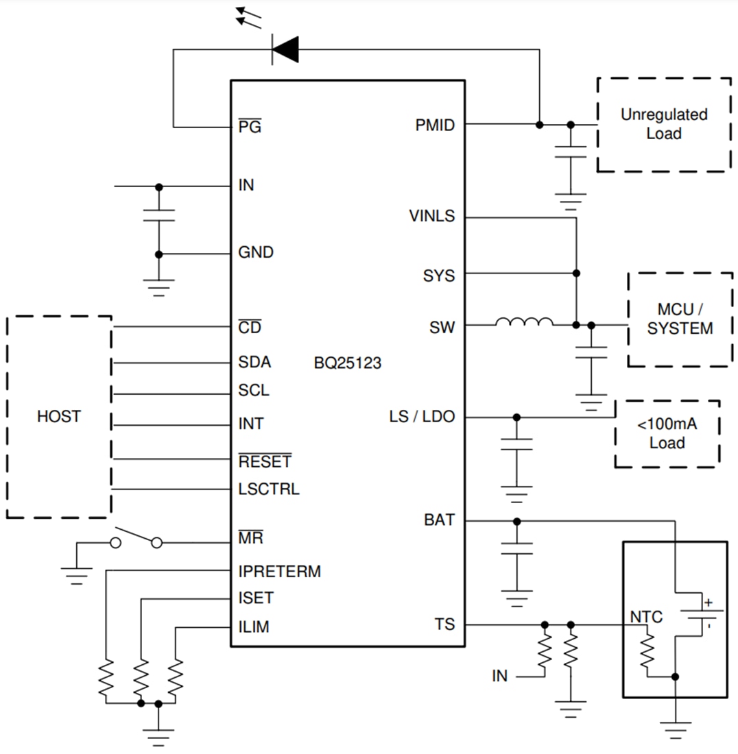
Simplified Schematic

Schematic - Texas Instruments bq25123 Battery Charge Management Solution
Publicerad: 2021-06-25 | Uppdaterad: 2022-03-11