STMicroelectronics SEA05 Advanced Constant Voltage/Current Controller
STMicroelectronics SEA05 Advanced Constant Voltage/Constant Current Controller is a highly integrated solution for SMPS applications requiring a dual control loop to perform CV (constant voltage) and CC (constant current) regulation. The SEA05 Advanced Constant Voltage/Constant Current Controller integrates a voltage reference, two op-amps (with OR-ed open-drain outputs), and a lowside current sensing circuit. The voltage reference of the STMicroelectronics SEA05 Advanced Constant Voltage/Constant Current Controller, along with one op-amp, is the core of the voltage control loop; the current sensing circuit and the other op-amp make up the current control loop.Features
- Constant voltage and constant current control
- 3.5V - 36V operating VCC range
- 200μA low quiescent consumption
- 2.5V voltage reference
- ±0.5% voltage control loop accuracy
- 50mV current sense threshold
- Open-drain output stage
- Low external component count
- SOT23-6L micro package
Applications
- Battery chargers
- AC-DC adapters
- LED drivers
Additional Resources
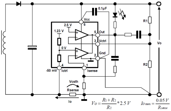
Application Schematic
Publicerad: 2012-03-12
| Uppdaterad: 2022-03-11
