STMicroelectronics VIPer27 Off-Line High Voltage Converters
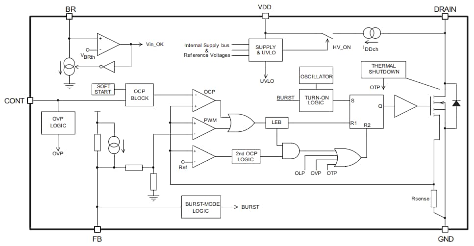
STMicroelectronics VIPer27 Off-Line High Voltage Converters offer an 800V rugged power section, a PWM control, and two levels of over-current protection. These STMicroelectronics voltage converters also provide overvoltage protection, overload protection, hysteretic thermal protection, soft-start, and safe auto-restart after any fault condition removal.Features
- 800V avalanche-rugged power section
- PWM operation with frequency jittering for low EMI
- 60kHz for L type and 115kHz for H type operating frequency
- <50mW standby power at 265VAC
- Limiting current with adjustable set point
- Adjustable and accurate overvoltage protection
- On-board soft-start
- Safe auto-restart after a fault condition
- Hysteretic thermal shutdown
Applications
- Auxiliary power supply for consumer and home equipment
- ATX auxiliary power supply
- Low/medium power AC-DC adapters
- SMPS for set-top boxes, DVD players and recorders, and white goods
VIPer27 Typical Topology
VIPer27 Block Diagram
Publicerad: 2019-01-23
| Uppdaterad: 2024-01-19
