STMicroelectronics L6984 Synchronous Step-Down Switching Regulators
STMicroelectronics L6984 Synchronous Step-Down Switching Regulators are able to deliver up to a 400mADC. The output voltage adjustability ranges from 0.9V. The fixed 3.3V VOUT requires no external resistor divider. The Low Consumption Mode (LCM) is designed for applications active during car parking. The LCM maximizes the efficiency at light load with controlled output voltage ripple. The Low Noise Mode (LNM) makes the switching frequency almost constant over the load current range. This serves low noise application specifications like car audio/sensors. The PGOOD open collector output can implement output voltage sequencing during the power-up phase. The synchronous rectification, designed for high efficiency at medium-heavy load, and the high switching frequency capability make the size of the application compact. Pulse-by-pulse current sensing on low-side power element implements an effective constant current protection.Features
- 400mADC output current
- 4.5V to 36V operating input voltage
- Synchronous rectification
- Low consumption mode or low noise mode
- 75µA IQ at light load (LCM VOUT = 3.3V)
- 13µA IQ-SHTDWN
- Adjustable fSW (250kHz to 600kHz)
- Output voltage adjustable from 0.9V
- No resistor divider required for 3.3V VOUT
- VBIAS maximizes efficiency at light load
- 350mA valley current limit
- Constant on-time control scheme
- PGOOD open collector
- Thermal shutdown
Applications
- Battery-powered applications (LCM)
- Sensors (LNM)
- E-metering
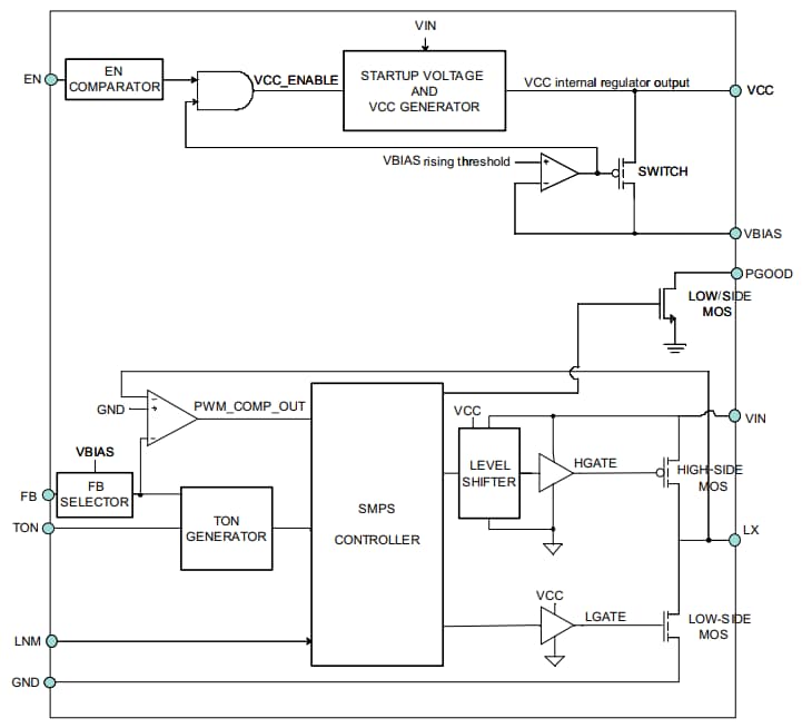
Block Diagram
Videos
Publicerad: 2018-12-19
| Uppdaterad: 2023-02-28
