Renesas Electronics RZ/G2L & RZ/G2LC Evaluation Board Kits
Renesas Electronics RZ/G2L and RZ/G2LC Evaluation Board Kits are designed to evaluate the RZ/G2L and RZ/G2LC Microprocessors. The RZ/G2L and RZ/G2LC Microprocessors combine a Cortex®-A55 (1.2GHz) CPU, 16-bit DDR3L/DDR4 interface, and a 3D graphics engine with Arm® Mali-G31 into a BGA package.The Renesas Electronics RZ/G2L and RZ/G2LC Evaluation Board Kits consist of a module board (SOM) and a carrier board. The carrier board can be commonly used with RZ/G2LC, RZ/G2UL, and RZ/V2L modules (SOM) prepared according to the SMARC v2.1 standard. The kits implement a seamless and flexible evaluation solution between the devices.
Features
- Cortex-A55 dual, cortex-m33, non-secure
- BGA551pin, 15mmSq body, 0.5mm pitch
- Carrier Board
- FFC/FPC connector for connection to high-speed serial interface for camera module
- Micro-HDMI connector via DSI/HDMI conversion module for connection to high-speed serial interface for digital video module
- Micro-AB receptacle (ch0: USB2.0 OTG) and A receptacle (ch1: USB2.0 Host) enable connection to the USB interface
- RJ45 connector for software development and evaluation using Ethernet
- Audio codec for the advanced development of the audio system
- Audio jack for connection to the audio interface
- CAN connector for connection to the CAN-Bus interface
- Micro-AB receptacles for connection to the asynchronous serial port interface
- The microSD card slot and two sockets for PMOD are implemented as an interface for RZ/G2L peripheral functions
- For power supply, a mounted USB Type-C receptacle supports the USB PD standard
Overview
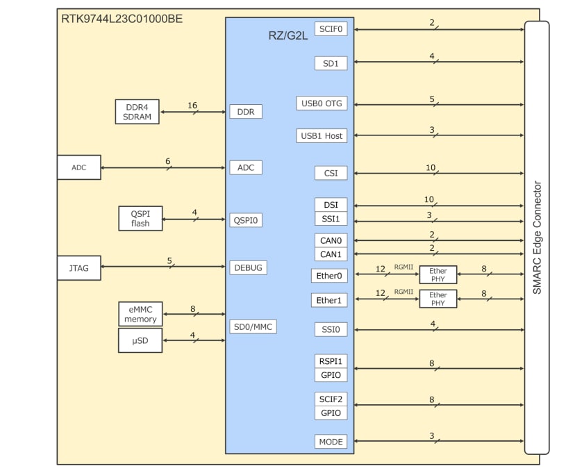
Block Diagram
Layout Components
Publicerad: 2021-11-29
| Uppdaterad: 2022-05-12
