Renesas Electronics RH850/F1KM-S4 High-end Automotive Microcontrollers
Renesas Electronics RH850/F1KM-S4 High-end Automotive Microcontrollers are a 32-bit single-chip microcontroller with a G3KH CPU core. The RH850/F1KM-S1 features low power consumption, high computational processing power, and various internal peripheral functions. A wide range of power reducing measures is available to minimize supply current in a variety of applications.The Renesas RH850/F1KM-S1 offers an internal flash memory range from 3MB to 4MB, and the package covers a wide range from 100 to 272 pins. Additionally, CAN FD and Ethernet interfaces have been added, and the CPU operating frequency has been improved to 240MHz.
Features
- 32-bit single-chip microcontroller with one G3KH CPU core
- High computational processing power
- 240MHz operating frequency
- Internal flash memory from 3MB to 4MB
- Wide variety of internal peripheral functions
- CAN FD and Ethernet interfaces
- Low power consumption
- Low Power Sampler (LPS) polls signal inputs without CPU core interaction
- DeepSTOP mode disables power to select circuits within the chip
- Package options from 100 to 272 pins
Additional Resources
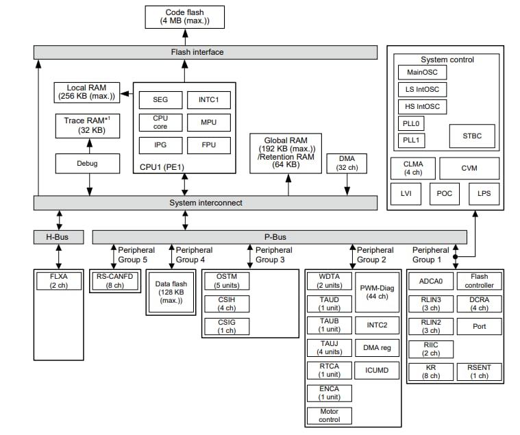
Block Diagram
Publicerad: 2021-03-24
| Uppdaterad: 2023-05-30
