Power Integrations RDK-866 Reference Design Kit
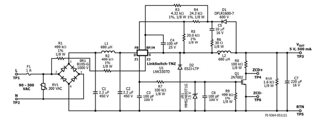
Power Integrations RDK-866 Reference Design Kit is a non-isolated buck converter power supply with an input line Zero-Crossing Detection (ZCD) output signal. The LinkSwitch-TNZ IC controller powers the nominal output 5V, 500mA power supply. Simplicity and efficiency are achieved due to the high level of integration while still providing exceptional performance. The RDK-866 Reference Design Kit operates across an input range of 90VAC-300VAC and is intended for wireless (WiFi, NBIoT, etc.) and relay power.Features
- 5V/500mA output for wireless (WiFi, NBIoT, etc.) and relay power
- Low cost and component count buck converter using off-the-shelf inductor
- Compact solution 1.25" x 1.25" x 0.6"
- AC zero-crossing signal output
- Optimized for <10dB audible noise performance
- No-load input power <50mW
- Excellent output voltage line regulation (<2% 5 VTYP)
- Reduced dissipation during output short-circuit fault
- Low output voltage ripple <100mVPK-PK
- >6dB conducted EMI margin
Additional Resources
Front & Back View
Schematic
Publicerad: 2021-10-04
| Uppdaterad: 2023-03-31
