Fairchild Semiconductor

Fairchild FAN102MY PWM Controller

Fairchild Semiconductor FAN102MY primary-side PWM controller significantly simplifies power supply designs that required constant-voltage (CV) and constant-current (CC) regulation capabilities. FAN102MY PWM controller controls the output voltage and current precisely with the information in the primary side of the power supply, removing the output current sensing loss and eliminating all secondary feedback circuitry. The green-mode function with a low startup current (10µA) maximizes the light-load efficiency so the power supply can meet stringent standby power regulations. Fairchild Semiconductor FAN102MY PWM controller features a fixed PWM frequency at 42kHz with frequency hopping to reduce EMI. Compared with conventional secondary-side devices, the FAN102MY reduces total cost, component count, size, and weight while boosting efficiency, productivity, and system reliability.


Features
  • Constant-Voltage (CV) and Constant-Current (CC) Control without Secondary-Feedback Circuitry
  • Green Mode: Frequency Reduction at Light Load
  • Fixed PWM Frequency at 42kHz with Frequency Hopping to Solve EMI Problem
  • Cable Voltage Drop Compensation in CV Mode
  • Low Startup Current: 10µA
  • Low Operating Current: 3.5mA
  • Peak-Current-Mode Control in CV Mode
  • Cycle-by-Cycle Current Limiting

  • VDD Over-Voltage Protection with Auto-Restart
  • VDD Under-Voltage Lockout (UVLO)
  • Gate Output Maximum Voltage Clamped at 18V
  • Fixed Over-temperature Protection with Auto Restart
Applications
  • Battery Chargers for Cellular Phones, Cordless Phones, PDA, Digital Cameras, Power Tools
  • Replaces Linear Transformer and RCC SMPS
  • Offline High Brightness (HB) LED Drivers

FAN102MY Block Diagram

Block Diagram

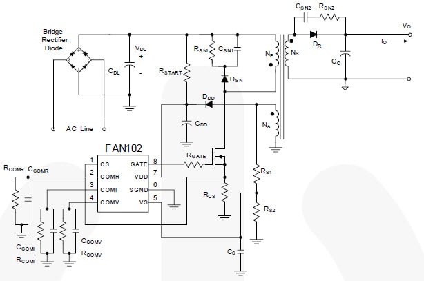
FAN102MY Application Circuit

Application Circuit
  • Fairchild Semiconductor
  • Semiconductors|Integrated Circuits|IC-Power Management
Publicerad: 2016-10-11 | Uppdaterad: 2016-10-11