Monolithic Power Systems (MPS) MP4245 Buck-Boost Converter
Monolithic Power Systems (MPS) MP4245 Buck-Boost Converter has four integrated power switches. The device can deliver up to 6A output current at specific input voltage supply ranges, with excellent load and line regulation. The MP4245 is suitable for USB power delivery (USB PD) applications. It can work with an external USB PD controller through the I2C interface. The I2C interface and two-time programmable multiple-time programmable (MTP) memory provide flexible features.Fault condition protections include constant current (CC) limiting, output over-voltage protection (OVP), and thermal shutdown (TSD). The Monolithic Power Systems (MPS) MP4245 requires a minimal number of readily available, standard external components and is available in a QFN-21 (4mm x 5mm) package.
Features
- Support 60W buck-boost or 6A peak IOUT
- Wide 4V to 36V operating input voltage range
- 1V to 23V output voltage range
- 250kHz, 350kHz, and 420kHz frequency selectable or SYNC input
- 12mΩ/24mΩ/14mΩ/14mΩ low RDS_ON for switches A, B, C, or D
- Selectable frequency spread spectrum
- Line drop compensation
- Accurate constant-current (CC) output-current limit
- I2C interface and two times programmable MTP (PMBus compatible)
- PFM/PWM mode, current limit, output voltage, frequency spread spectrum, line drop compensation
- CRC check for MTP integrity
- Load shedding alert
- EN shutdown active discharge
- Available in a QFN-21 (4mm x 5mm) package with wettable flanks
Applications
- USB Type-C™ with PD charging only port
- 12V bus voltage supply
- Wireless charging
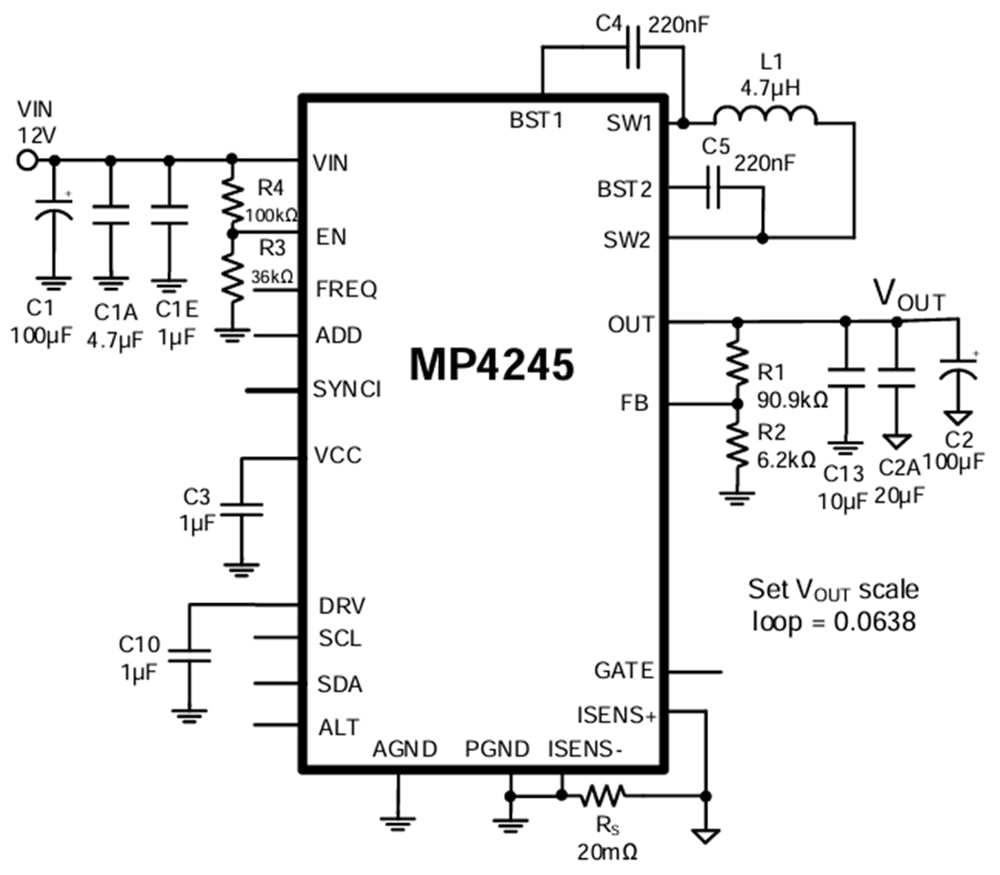
Typical Application
Publicerad: 2023-03-21
| Uppdaterad: 2023-04-17
