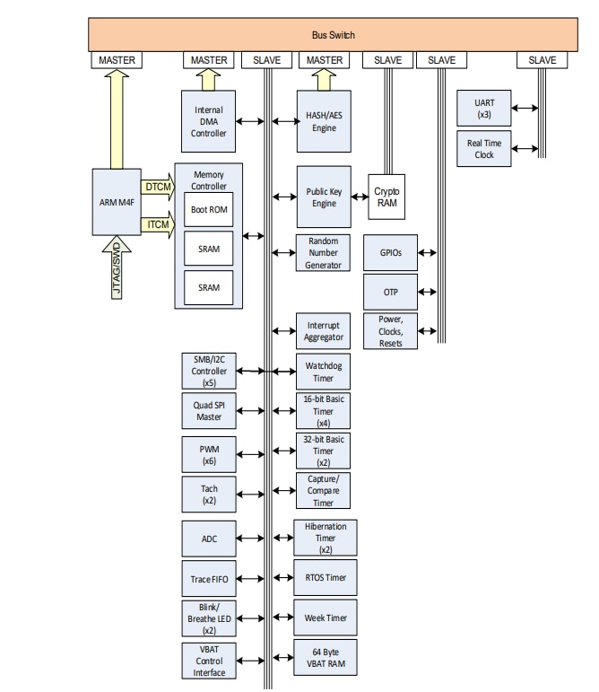
Microchip Technology CEC1712 Cryptographic Embedded Controller
Microchip Technology CEC1712 Cryptographic Embedded Controller is a low power integrated embedded controller designed with strong cryptographic support. The CEC1712 features a highly-configurable, mixed-signal, advanced I/O controller architecture and contains a 32-bit ARM® CortexM4 processor core with closely-coupled memory for optimal code execution and data access. Embedded in the design of the CEC1712 is an internal ROM used to store the power on/boot sequence and APIs available during run time.Features
- Secure boot provides a hardware-based root of trust
- Easy-to-use, seamless authentication and encryption capabilities for connected applications
- Robust hardware cryptography cypher suite
- 4K bits User Programmable OTP
- AES128, AES192, AES256
- SHA-1, SHA-256, SHA-512
- RSA-1024 to RSA-4096
- ECDSA, EC-KCDSA, Ed25519
- True random number generator
- Monotonic counter
Block Diagram
Publicerad: 2021-02-12
| Uppdaterad: 2025-03-25
