Diodes Incorporated AP64350 Buck Converters
Diodes Incorporated AP64350 3.5A Synchronous Buck Converters offer a wide input voltage range of 3.8V to 40V. The Diodes Incorporated AP64350 fully integrates a 75mΩ high-side power MOSFET and a 45mΩ low-side power MOSFET to provide high-efficiency step-down DC-DC conversion. The AP64350 Converters are easily used by minimizing the external component count due to peak current mode control adoption.The AP64350 Synchronous Buck Converters design is optimized for Electromagnetic Interference (EMI) reduction. The device features a proprietary gate driver scheme to resist switching node ringing without sacrificing MOSFET turn-on and turn-off times. This allows a reduction in high-frequency radiated EMI noise caused by MOSFET switching.
The AP64350 also features a Frequency Spread Spectrum (FSS) with a switching frequency jitter of ±6%. This reduces EMI by not allowing emitted energy to stay at any frequency for a significant time.
Features
- VIN 3.8V to 40V
- 3.5A continuous output current
- 0.8V±1% reference voltage
- 22µA low quiescent current (pulse frequency modulation)
- 100kHz to 2.2MHz programmable switching frequency
- 100kHz to 2.2MHz external clock synchronization
- Up to 85% efficiency at 5mA light load
- Proprietary gate driver design for best EMI reduction
- Frequency Spread Spectrum (FSS) to reduce EMI
- Low-Dropout (LDO) mode
- Precision enables the threshold to adjust UVLO
- Protection circuitry
- Undervoltage Lockout (UVLO)
- Output Overvoltage Protection (OVP)
- Cycle-by-cycle peak current limit
- Thermal shutdown
Applications
- 5V, 12V, and 24V distributed power Bus supplies
- Power tools and laser printers
- White goods and small home appliances
- Home audio
- Network systems
- Consumer electronics
- General purpose point of load
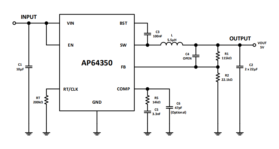
Typical Application Circuit
Publicerad: 2019-11-22
| Uppdaterad: 2023-08-08
