Diodes Incorporated AP7387Q Automotive µLDO Regulators
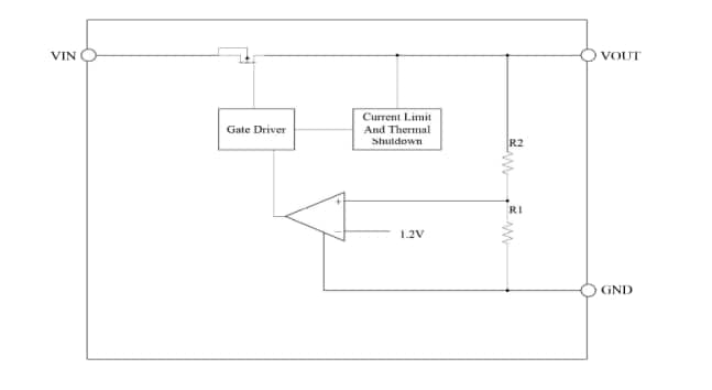
Diodes Incorporated AP7387Q Automotive µLDO Regulators feature a 5V to 60V wide input voltage range, a low quiescent current, and a high PSRR. The AP7387Q offers a 150mA output current and supplies a high-speed line/load transient response against the rapid input voltage and load current changes.The AP7387Q Automotive µLDO Regulators incorporate a voltage reference, an error amplifier, a resistor network for setting output voltage, a current limit circuit for current protection, short-circuit, and thermal shutdown protection.
The AP7387Q provides 3.0V, 3.3V, 3.6V, and 5V fixed output voltage versions and is housed in the SOT89 and U-DFN2020-6 (SWP) (Type UXC) packages.
Features
- 5V to 60V Wide input voltage range
- 150mA Maximum output current
- Dropout voltage
- VDROP = 700mV at IOUT = 100mA (Typ.)
- VDROP = 1100mV at IOUT = 150mA (Typ.)
- 2μA (Typ.) Low quiescent current
- ±2% High output voltage accuracy
- High PSRR of 70dB at 1kHz
- Excellent line/load regulation
- Thermal shutdown function
- Short current protection function
- Output current limit
- Totally lead-free and fully RoHS compliant
- Halogen- and antimony-free “Green” device
- The AP7387Q is suitable for automotive applications requiring specific change control; this part is AEC-Q100 qualified, PPAP capable, and manufactured in IATF 16949 certified facilities
Applications
- Powering MCUs and CAN/LIN transceivers
- Automotive head units
- EV and HEV battery management systems
- Body control modules
- Transmission control units (TCUs)
Typical Applications Circuit
Functional Block Diagram
Publicerad: 2022-11-21
| Uppdaterad: 2022-12-08
