Analog Devices / Maxim Integrated MAX44244/MAX44245/MAX44248 Operational Amplifiers
Analog Devices Inc. MAX44244/MAX44245/MAX44248 Operational Amplifiers provide very low-power operation with a wide supply range. These devices feature a patented auto-zero circuit that constantly measures and compensates the input offset to eliminate drift over time and temperature as well as the effect of 1/f noise. These devices also feature integrated EMI filters to reduce high-frequency signal demodulation on the output.The op-amps operate from either a single 2.7V to 36V supply or dual ±1.35V to ±18V supply. The devices are unity-gain stable with a 1MHz gain-bandwidth product and a low 90µA supply current per amplifier. The low offset and noise specifications and high supply range make the ADI MAX44244/MAX44245/MAX44248 ideal for sensor interfaces and transmitters.
Features
- Very low input voltage offset 7.5µV (max)
- Low 30nV/°C offset drift (max)
- Low 90µA quiescent current per amplifier
- 50nV/√Hz at 1kHz
- 0.5µVP-P from 0.1Hz to 10Hz
- 1MHz gain-bandwidth product
- EMI Suppression circuitry
- Rail-to-rail output
- 2.7V to 36V Supply range
- µMAX, SO, SOT23, TSSOP packages
Applications
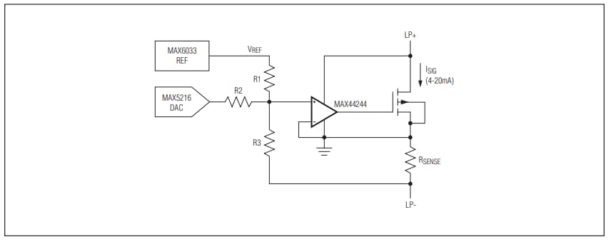
- 4-20mA and 0 to 10V transmitters
- PLC Analog I/O modules
- Portable medical devices
- Sensors interfaces
- Weight scales
Typical Operating Circuit
Publicerad: 2014-02-11
| Uppdaterad: 2023-04-14
